伟德国际(victor1946)官方网站-Officials Website
海南大学
教育部会计中外人文交流研究院
捐赠
人才招聘
EN
学院首页
学院概况
院长寄语
学院简介
学院领导
机构设置
管理部门通讯录
学术委员会
发展历程
学院标识
工作简报
师资队伍
各系师资
博士生导师
工商管理系
国际经济与贸易系
会计与税务系
农林经济管理系
大数据与管理科学系
金融系
数字与商务经济系
教师风采
人才招聘
学术研究
学术经纬
科研平台
人才培养
本科
学术型硕士
专业型硕士
工商管理硕士
会计硕士
国际商务硕士
金融硕士
农业硕士
博士
国际化概述
国(境)外院校
学生交流项目
中外合作项目
高管项目
伟德国际唯一官网入口
党建工作
党建动态
制度规范
党风廉政
学习园地
就业校友
就业信息
就业政策
校友组织
校友风采
校友动态
校友捐赠
校友名录
本科生名录
硕士研究生名录
博士研究生名录
高管项目
校友服务
联系我们
学院首页
信息发布
正文
09
2023.10
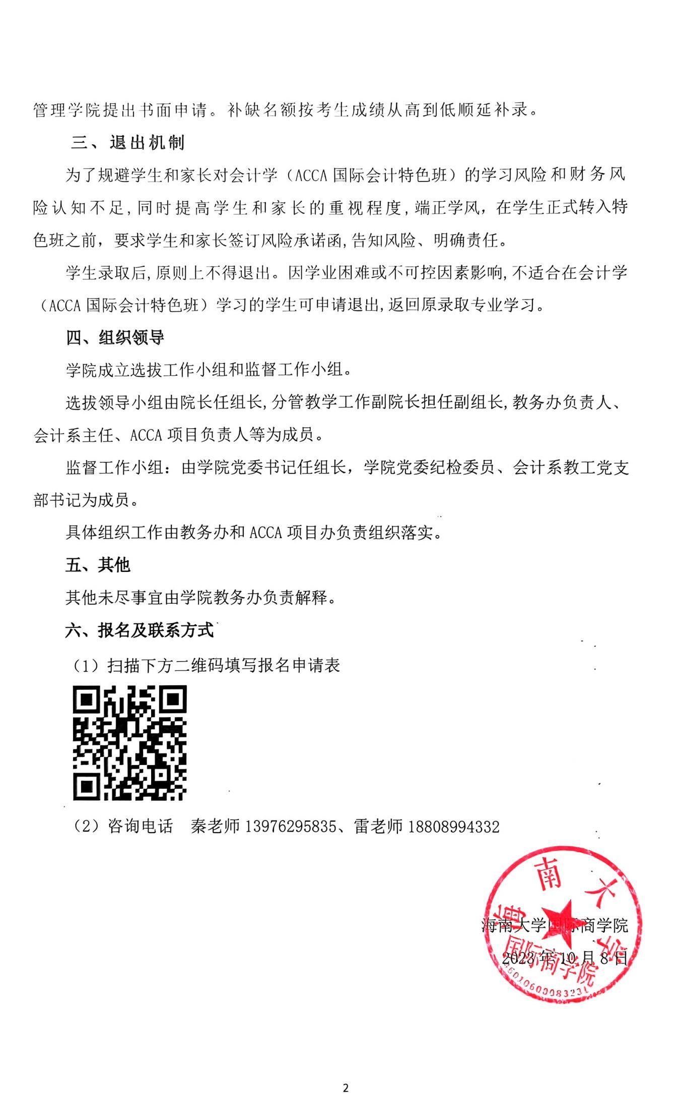
伟德bv1946官网 2023级会计学(ACCA国际会计特色班)学生选拔办法及报名方式
日期:
2023.10.09
点击:
网站地图
学院首页
信息发布
学术日历
学术经纬
经管智慧
IBS光影
学子风采
学院概况
院长寄语
学院简介
学院领导
机构设置
学术委员会
发展历程
学院标识
工作简报
师资队伍
各系师资
教师风采
人才招聘
学术研究
学术经纬
科研平台
人才培养
本科
学术型硕士
专业型硕士
博士
国际化概述
国(境)外院校
学生交流项目
中外合作项目
高管项目
伟德国际唯一官网入口
党建工作
党建动态
制度规范
党风廉政
学习园地
就业校友
就业信息
就业政策
校友组织
校友风采
校友动态
校友捐赠
校友名录
校友服务
联系我们